FIT5900 : Information
Architecture
In the previous lecture:
Clear presentation of
information enables a viewer to easily locate data required to complete a task.
In this lecture:
- What is the role of the Information Architect?
- What difficulties interfere with effective information organization?
- How can information architecture be used to improve information usablity?
References:
- Rosenfeld, L., Morville, P. "Information Architecture for the World
Wide Web",
O'Reilly, 1998, Chpt 2-3
- Lynch, P.J., Horton S., "Web Style Guide",
Yale Univ. Press, 1999, Chpt 3
What is Information Architecture?
Information architecture refers to the process of organizing information.
This is vital to enable:
- users to locate the information they require
- users to know their current location in a sea of information
- information organizers to easily maintain a large collection of information
Examples
Suppose all the books, CD's, magazines etc. in a library were arranged in alphabetical
order by title.
- What are the benefits of this system?
- What are the drawbacks of this system?
- How does the most common system for organizing a library work?
What are the architectural features of the information stored in a
textbook?
How are the elements of a book distinguished from one another?
In what ways do these features assist a reader? |
Suppose all the sculptures, paintings and drawings in an art gallery were arranged
in alphabetical order according to the artist's name.
- What are the benefits of this system?
- What are the drawbacks of the system?
- How does the most common system for organizing an art gallery work?
What questions must an information architect ask?
- What is the purpose of the information collection?
What are the needs of its users - directed-searching or casual browsing?
What are the needs of its owner?
- What content will the collection contain and what functionality will be
provided for using it?
- How will the information be organized, navigated, labelled and searched?
- How will the site change over time?
Pitfalls and Difficulties of Classification
- Ambiguity
It may be difficult to decide on a single classification for something...
- Should sneakers be classified as sports-wear or fashion-wear?
- Are tampons sanitary products or medical products?
- Is a book on 'digital typography' a computer book or a graphic design
book?
- Heterogeneity
Classification of homogeneous items is simpler than classifying items with
heterogeneous properties. Why?
A library contains CD-ROMS, audio CD's, books, magazines and video tapes.
- Is it appropriate to categorize these by author?
- Should the items all appear on the one set of shelves together?
- Differences in Perspectives
People classify information in their own ways. An information architect must
classify the information as the user will expect/understand it.
On your home computer what directory do you keep your FIT5900 work in?
| On Alan's computer: |
/Cyrano/Uni_Courses/FIT5900 |
| On Jon's computer: |
/Documents/Monash/Lecturing/FIT5900 |
| On a sample student computer: |
/Files/Masters/Junk/ |
Have you ever tried to find a file on a friend's computer?
- Internal Politics
Politics play a major role in determining information architecture. Try to
minimize the drawbacks it creates for users.
- If the daughter of the TV producer of Beverley Hills 90210 is an actress
in the show, what effect might this have on the official 90210 fanzine?
- Suppose the wife of Mr. X had been criticized by a reporter from Company
Y. Mr. X was considering funding company Y. What effect would this have
on company Y's news broadcast?
- Suppose a company's webmaster is also a film reviewer for that same
company. The company reviews theatre, musical performances, sporting events,
films and literature and places the reviews on the web. What effect might
this have on the way film reviews are accessed on the website?
Organization systems consist of:
Organization schemes - shared characteristics
of content items governing the way they will be grouped.
Organization structures - types of relationships
established between (groups of) content items.
Organization Schemes
- Exact organization schemes
- Ambiguous organization
schemes
- Hybrid schemes
Combine the above schemes with care - avoid confusing the user with multiple
organization models.
Simplicity is the key.
Organization Structures
Sequential (Linear)
|
|
terminating sequence
|
|
|
looping sequence with a "digression"
|
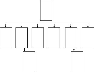
Hierarchical (Tree)
|
|

|
|
Deep style hierarchy
|
Broad style hierarchy
|
| Grid-based |
Wheel |
 |
|
|
Web
|
Database |
 |
The database model requires data to be sectioned into strictly defined
records. It is therefore most suitable for homogeneous data.
This can then be accessed via user queries.
|
Choosing an Appropriate Structure

Where might the 'web' and 'database' arrangements sit on this graph?
What arrangement might you use for explaining how to bake bread? Why?
What arrangement might you use for describing how to fix a broken-down car?
Why?
What is an example of an instance when the grid might be useful?
This lecture's key point(s):
- The information architect breaks information into appropriately sized
sections and chooses a system for arranging these.
- Various organization schemes are available for determining how
to break down the information.
- Various organization structures exist for arranging the sections
of information.
- The appropriate organization scheme and structure will depend on the user's
expectations/needs and the kind of information to be organized.
FIT5900
courseware | FIT5900
lecture notes
©Copyright
Alan Dorin & Jon McCormack 1999,2000